[그림 10]은 Co-Simulation 모델로, PWM 기반 전력 회로에서 계산된 전류가 Maxwell 전자기 해석 모델로 전달되어 자속 분포 및 전자기력이 계산되어 기계 모델에 전달되도록 구성되었다. 이를 통해서 플런저의 위치 및 속도 계산, 위치 정보가 다시금 Maxwell 해석 모델로 전달되는 시스템 해석 모델이다.
[그림 11] Co-Simulation 기반 제어봉 구동 해석 결과
[그림 11]는 Maxwell–Simplorer Co-Simulation을 통해 분석한 제어봉 구동 솔레노이드 시스템의 시간 응답 특성을 나타낸다. 전력 구동 회로, 전자기 해석 모델, 그리고 기계 동역학 모델을 연성하여 실제 제어봉 구동 시스템의 동작을 모사하였다. 결과는 전자기력, 입력 전압, 코일 전류, 그리고 플런저 변위의 시간에 따른 변화를 함께 보여준다. 좌측 상단 그래프는 솔레노이드에서 발생하는 전자기력(Magnetic Force)과 플런저에 작용하는 외력 조건을 나타낸다. 그래프에서 파란색 곡선은 코일 전류에 의해 발생하는 전자기력을 나타내며, 시간이 지남에 따라 전자기력이 증가하여 약 0.4~0.5초 부근에서 최대 구동력을 형성하는 것을 확인할 수 있다. 또한 플런저에는 스프링 예압과 자중에 의한 하중이 동시에 작용한다. 이러한 외력은 전자기력과 상호 작용하며 플런저의 실제 운동 특성을 결정하게 된다. 약 0.5초 이후에는 차단된 전압 신호로 전자기력이 감소하고, 이에 따라 플런저에 작용하는 힘 역시 급격히 감소하는 과도 응답이 발생하는 것을 확인할 수 있다. 우측 상단 그래프는 코일에 인가되는 입력 전압(Input Voltage)의 시간 응답을 나타낸다. PWM 제어에 의해 코일 전압이 증가하면서 솔레노이드 구동 전류가 형성된다. 약 0.5초 이후 PWM 신호가 차단되면서 전압이 급격히 감소하고, 이 과정에서 인덕턴스 부하 특성으로 인해 일시적인 전압 진동이 발생하는 것을 확인할 수 있다. 이러한 과도 현상은 스위칭 회로와 인덕턴스의 상호작용에 의해 발생하는 것으로, 실제 솔레노이드 구동 회로에서도 나타날 수 있는 전형적인 특성이다. 좌측 하단 그래프는 플런저의 변위(Displacement) 변화를 나타낸다. 초기 구동 시 전자기력에 의해 플런저가 빠르게 이동하여 약 0.2초 이후 최대 스트로크 위치에 도달하는 것을 확인할 수 있다. 이후 일정 시간 동안 플런저는 해당 위치를 유지하며, 약 0.55초 부근에서 전류가 차단되면서 전자기력이 감소함에 따라 스프링 복원력에 의해 플런저가 원래 위치로 복귀하게 된다. 이 과정에서 나타나는 작은 진동은 기계 시스템의 감쇠 특성과 스프링 복원력에 의해 발생하는 동적 응답으로 해석할 수 있다. 우측 하단 그래프는 PWM 신호와 함께 솔레노이드 코일에 흐르는 입력 전류(Input Current)를 나타낸다. PWM 제어가 시작되면 코일 전류가 점차 증가하여 약 7 A 수준의 정상 상태에 도달한다. 이후 PWM 신호가 차단되면 코일에 저장된 자기 에너지가 방출되면서 전류가 급격히 감소하며, 이 과정에서 감쇠 진동 형태의 과도 응답이 나타난다. 이러한 특성은 인덕티브 부하를 구동하는 전력전자 회로에서 일반적으로 나타나는 전류 응답 특성이다.
Thyristor 기반 전력 구동 시스템
Thyristor는 고전력 전력전자 시스템에서 널리 사용되는 대표적인 반도체 스위칭 소자이다. 대표적인 형태인 SCR(Silicon Controlled Rectifier)은 PNPN 구조로 이루어진 4층 반도체 소자로, Gate 단자를 통해 전도 상태를 제어할 수 있다. Thyristor는 한 번 도통 상태가 되면 전류가 일정 수준 이하로 감소할 때까지 계속 도통 상태를 유지하는 Latch 특성을 가지며, 이러한 특성으로 인해 대전류 및 고전압 전력 제어에 매우 적합하다.

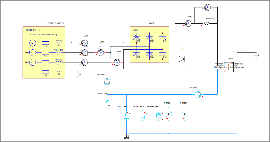
[그림 12] 싸이리스터 브릿지 회로가 적용된 시스템 해석 모델
[그림 12]는 이러한 Thyristor 특징을 Simplorer 상에서 sub-system으로 구성된 기능 블록을 사용한 Co-Simulation 모델이다. 특히 전력 변환 시스템에서는 Thyristor를 이용하여 교류 전원을 직류 전원으로 변환하는 위상 제어 정류기(Controlled Rectifier)를 구성할 수 있으며, 이를 통해 출력 전압과 전류를 정밀하게 제어할 수 있다. Simplorer 는 위상 제어 정류기를 sub-system 기능 블록으로 구성되어 있어서 회로 설계 효율을 높여 줄 수 있다. 그림의 좌측에는 3상 전원(Main Power)이 배치되어 있으며, 이는 실제 전력 시스템을 모사하기 위해 3상 교류 전원을 입력으로 사용한 것이다. 각 상에는 선로 임피던스가 포함되어 있으며, 전압과 전류 측정을 위한 센서가 함께 구성되어 있다. 이 3상 교류 전원은 이후 Thyristor 정류기를 통해 직류 전력으로 변환되어 솔레노이드 구동 회로에 공급된다. 그림 중앙에는 두 개의 Thyristor Bridge가 배치되어 있다. 각 브리지는 6펄스 정류기(B6C Bridge) 구조로 구성되어 있으며, 총 6개의 Thyristor 소자를 이용하여 3상 교류 전원을 직류 전원으로 변환한다. 이러한 구조는 다음과 같은 특징을 가진다.
• 높은 전력 처리 능력
• 안정적인 직류 전력 공급
• 위상 제어를 통한 출력 전압 제어
정류된 전력은 이후 스위칭 회로와 솔레노이드 코일로 전달된다.
Transistor 스위칭 회로와 Thyristor Bridge 회로의 구동 특성 비교
앞서 다룬 단순 PWM 스위칭 회로 모델과 Thyristor Bridge 회로를 비교 분석하여, 전원 모델에 따른 해석 결과를 비교해 보자.

[그림 13] 구동 회로별(PWM 회로 vs 싸이리스터 회로) 플런저 변위 해석 결과 차이
[그림 13]는 솔레노이드 구동 시스템에서 Transistor 기반 PWM 스위칭 회로와 Thyristor Bridge 기반 전력 회로의 전류 응답 및 플런저 변위 특성을 비교한 결과를 나타낸다. 본 해석은 Maxwell–Simplorer Co-Simulation을 통해 수행되었으며, 전력전자 회로와 전자기 해석, 그리고 기계 동역학 모델을 통합하여 시스템 동작을 분석하였다. 코일 전류 응답 특성으로, 상단 그래프는 솔레노이드 코일에 인가되는 전류의 시간 응답을 나타낸다. 그래프에서 파란색 파형은 PWM 신호에 의해 구동되는 Transistor 스위칭 회로의 전류 특성을 나타내며, 녹색 곡선은 시스템에서 실제 코일에 형성되는 전류를 나타낸다. PWM 제어에 의해 전류가 펄스 형태로 인가되면서 평균 전류가 점차 증가하는 것을 확인할 수 있다. 반면 Thyristor Bridge 기반 구동 회로에서는 전류가 보다 안정적인 형태로 공급되며, 전류 차단 이후에는 인덕턴스 부하 특성으로 인해 감쇠 진동 형태의 과도 응답이 나타난다. 특히 전류 차단 시점 이후에는 코일에 저장된 자기 에너지가 방출되면서 전류가 점진적으로 감소하는 특성이 나타난다. 플런저 변위 특성으로, 하단 그래프는 전류 응답에 따른 플런저의 변위(Displacement) 변화를 나타낸다. 전류가 증가하면서 솔레노이드 내부에서 발생하는 전자기력이 증가하고, 이에 따라 플런저가 이동하여 약 15.9 mm의 최대 스트로크 위치에 도달하는 것을 확인할 수 있다. 이후 전류가 차단되면 전자기력이 감소하게 되며, 스프링 복원력과 중력 등의 외력에 의해 플런저가 초기 위치로 복귀하게 된다. 이러한 동작 특성이 있는 경우, 내부 전류로 인해서 플런져가 초기 위치로 복귀하는데 어려움이 있다. 때문에 구동 시퀸스를 구성해 지연각을 제어하는 회로를 구성하는 것이 좋다.

[그림 14]은 싸이리스터 브릿지 위상 제어(Delay Angle)로 각 Thyristor 소자의 점호 시점을 조절하여 출력 전압을 제어하기 위한 회로이다. 이때 점호 시점을 나타내는 각도를 지연각(Delay Angle, α)이라고 한다. 지연각이 작을수록 Thyristor가 더 이른 시점에 도통하게 되므로 출력 전압과 전류가 증가하고, 반대로 지연각이 증가하면 출력 전압이 감소하게 된다. 우측 상단 그래프는 Thyristor Bridge에서 출력되는 전류 변화를 나타낸 것이다. 초기 구동 단계에서는 지연각이 작게 설정되어 높은 전류가 공급되며, 이를 통해 솔레노이드 코일에 필요한 구동 전류를 빠르게 형성할 수 있다. 시간이 지남에 따라 지연각이 변화하면서 출력 전류가 점차 감소하는 것을 확인할 수 있다. 이러한 특성은 위상 제어 정류기의 전형적인 동작 특성을 보여준다.

[그림 15] Closing 구동용 싸이리스터 회로
[그림 15]는 플런져가 최종 위치에 도달했다는 가정하에, 초기 위치로 복원하는 시점에 상부 사이리스터의 지연각을 180도로 변경시켜 인가 전압을 0으로 바꾸고, 하부 사이리스터 회로로 스위칭 시켜 코일에 인가되는 전류의 방향을 반대로 흐르도록 구성된 회로이다. 스위칭 소자를 활용해서 시퀸스를 제어한 것이다.

[그림 16] 구동 시퀸스별 해석 결과 데이터
이제 완성된 싸이리스터 브릿지 회로를 활용해서 와전류(Eddy Current) 효과가 반영된 해석을 확인해 보자. [그림 16]는 솔레노이드 내부에서 발생하는 와전류(Eddy Current) 효과를 고려하지 않은 경우와 고려한 경우의 시스템 동작 특성을 비교한 결과를 나타낸다. 분석 결과는 전류, 변위, 전자기력, 전압의 네 가지 물리량에 대해 시간에 따른 응답 특성을 비교하여 나타냈다. 좌측 그래프는 와전류 효과를 고려하지 않은 이상적인 모델 결과이며, 우측 그래프는 솔레노이드 내부의 도전성 구조에서 발생하는 와전류를 포함하여 해석한 결과를 나타낸다. 첫 번째 그래프는 솔레노이드 권선에 흐르는 전류를 나타낸다. 와전류를 고려하지 않은 경우 최대 전류는 약 16.6 A 수준까지 상승하는 것으로 나타났다. 반면 와전류를 고려한 경우에는 최대 전류가 11.9 A 수준으로 감소하여 약 28.3 % 감소하는 결과를 보였다. 이는 솔레노이드 주변 금속 구조에서 발생하는 와전류가 자기장 변화를 방해하는 자기 감쇠 효과(Magnetic Damping)를 발생시키기 때문이다. 와전류는 렌츠의 법칙(Lenz's Law)에 따라 원래 자기장의 변화를 억제하는 방향으로 생성되며, 결과적으로 권선에 인가되는 전류 상승을 지연시키는 효과를 유발한다. 두 번째 그래프는 플런저의 변위를 나타낸다. 와전류 효과를 고려하지 않은 경우 플런저가 목표 위치에 도달하는 시간은 약 175 ms로 나타났다. 그러나 와전류를 고려한 경우에는 플런저 이동 시간이 315 ms로 증가하여 약 80 % 이상 증가하는 결과를 보였다. 이는 전자기력이 감소하면서 플런저를 가속시키는 힘이 줄어들기 때문이다. 세번째 그래프는 솔레노이드에서 발생하는 전자기력을 나타낸다. 와전류를 고려하지 않은 경우 최대 전자기력은 약 35.0 kN 수준으로 나타났지만, 와전류를 고려한 경우 최대 전자기력은 30.2 kN으로 감소하였다. 이는 약 13.7 % 감소한 결과이다. 전자기력 감소 역시 와전류로 인해 자기장이 약화되는 효과에 기인한다. 마지막 그래프는 솔레노이드 시스템에 인가되는 전압을 나타낸다. 와전류를 고려하지 않은 경우 최대 전압은 약 526.3 V 수준으로 나타났으나, 와전류를 고려한 경우 376.9 V 수준으로 감소하였다. 이는 약 28.3 % 감소한 결과이다. 이러한 결과는 와전류가 전기적 에너지 전달 과정에도 영향을 미친다는 것을 보여준다.
결론
원자로 제어봉 구동장치(CEDM)의 자석잭 구동 특성을 분석하기 위해 Ansys Maxwell과 Simplorer를 연성한 Co-Simulation 기반 해석 모델을 구축하였다. 전자기 해석, 전력전자 회로 해석, 그리고 기계 동역학 모델을 통합함으로써 실제 제어봉 구동 시스템에서 발생하는 복합적인 물리 현상을 동시에 고려할 수 있도록 하였다. 먼저 Maxwell 전자기 해석을 통해 솔레노이드 코일 전류에 따른 전자기력 발생 특성과 플런저의 이동 특성을 분석하였다. 해석 결과 코일 전류가 증가할수록 전자기력이 증가하며, 플런저가 코어 방향으로 이동하면서 공극이 감소함에 따라 자기 회로의 자기 저항(Reluctance)이 감소하여 전자기력이 급격히 증가하는 특성이 확인되었다. 이러한 결과는 솔레노이드 구동 시스템에서 전류 크기가 구동 성능을 결정하는 중요한 설계 요소임을 보여준다. 다음으로 Simplorer를 이용하여 전력전자 구동 회로를 모델링하고 Maxwell 전자기 모델과 Co-Simulation을 수행하였다. 초기에는 Transistor 기반 PWM 스위칭 회로를 이용하여 솔레노이드 구동 특성을 분석하였다. PWM 제어를 통해 코일 전류를 조절할 수 있으며, 스너버 회로의 커패시터 용량 변화에 따라 전류 과도 응답 특성이 달라지는 것을 확인하였다. 특히 커패시터 용량이 증가할수록 스위칭 시 발생하는 전류 진동이 감소하는 경향을 보였다. 그러나 PWM 기반 구동 회로에서는 코일에 저장된 자기 에너지로 인해 전류가 완전히 차단되지 않고 일정 시간 동안 잔류 전류가 흐르게 되며, 이로 인해 플런저가 초기 위치로 복귀하는 과정에서 제약이 발생할 수 있다. 이러한 문제를 해결하기 위해 Thyristor Bridge 기반 위상 제어 정류 회로를 적용한 전력 구동 시스템을 구성하였다. Thyristor 기반 구동 회로에서는 지연각(Delay Angle)을 제어하여 출력 전압과 전류를 조절할 수 있으며, 이를 통해 초기 구동 시 높은 전류를 공급하고 이후 전류를 감소시키는 구동 시퀀스를 구성할 수 있다. 또한 하부 Thyristor Bridge를 이용하여 코일 전류의 방향을 반대로 흐르게 함으로써 플런저 복귀 동작을 보다 안정적으로 구현할 수 있도록 하였다.
맺음말
본 원고에서는 자석잭 방식 원자로 제어봉 구동장치의 전자기 구동 특성을 분석하기 위해 Ansys Maxwell과 Simplorer를 이용한 Co-Simulation 기반 해석 방법을 소개하였다. 전자기 해석과 전력전자 회로, 그리고 기계 동역학 모델을 통합함으로써 실제 제어봉 구동 시스템의 복합적인 동작 특성을 효과적으로 분석할 수 있었다. 특히 Thyristor Bridge 기반 위상 제어 정류 회로를 적용함으로써 솔레노이드 구동 시스템의 전류 제어 특성과 플런저 구동 동작을 보다 현실적으로 모사할 수 있었다. 또한 와전류 효과를 포함한 해석을 통해 실제 시스템에서 발생할 수 있는 전자기적 손실과 응답 특성 변화를 정량적으로 확인할 수 있었다. 이러한 Maxwell–Simplorer Co-Simulation 기반 접근 방법은 원자로 제어봉 구동장치와 같이 전자기 구동, 전력전자 회로, 기계 동역학이 동시에 작용하는 시스템의 설계 및 성능 분석에 매우 효과적인 해석 방법이라 할 수 있다. 향후 이러한 해석 방법은 다양한 전자기 구동 장치의 설계 검증 및 성능 최적화 과정에서 유용하게 활용될 것으로 기대된다.